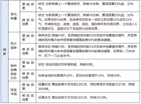
最近玩天龙八部手游,发现天龙门派真的是个全能型选手,既能打输出又能辅助,但技能释放顺序和指点搭配特别讲究。今天就跟大家聊聊怎么把天龙玩出花来,尤其是PK和副本两种场景下的技能连招心得。
![天龙八部天龙怎么放技能[图1]](https://static.down8818.com/uploads/20260206/6985b87a23b411.62892142.png)
先说说技能指点的基本操作。天龙每个技能都有四个英雄可以指点,好感度刷到21级就能解锁。前期推荐优先培养苏星河、阿碧这些容易获取的英雄,比如六脉神剑用苏星河指点直接加伤害,简单粗暴适合新手。副本里我最爱用萧远山指点中冲剑,能让BOSS抗性暂时失效,队友输出直接起飞,简直就是团队里的隐形MVP。
![天龙八部天龙怎么放技能[图2]](https://static.down8818.com/uploads/20260206/6985b87a64df92.65891987.png)
打副本的起手式特别关键。开场直接甩指点江山给BOSS挂增伤buff,冷却12秒持续15秒,等于全程让BOSS多挨打。紧接着接中冲剑破防,这时候队友的爆发技能砸上去伤害爆炸。记得八门金锁要留着打断BOSS大招,全游戏唯一能控BOSS的神技,用阿紫指点还能概率重置冷却,脸好的时候连续控两次特别爽。
PK场就是另一套思路了。月落西山必带玄慈指点增加失明时间,开场先手控住对面近战。被贴身后别慌,佛光普照选段誉指点可以边走边奶,配合拖泥带水的减速风筝对手。最近发现个骚操作:障眼法用云中鹤指点必中失明,接商阳剑挂持续掉血,等对面交解控再补个少泽剑打爆发,这套下来脆皮基本残了。
英雄指点真的能改变技能定位。比如同样是一阳指,王语嫣指点变成群攻清小怪神技,慕容复指点却成了单体爆发。我背包常备两套方案:刷本带王语嫣+萧远山,打架换玄慈+段誉。提醒下新人,橙色英雄虽然强,但阿朱、童姥这些要刷好久好感度,前期用紫色英雄过渡完全没问题。
技能摆放位置直接影响操作手感。我的快捷键1号位永远放指点江山,2号中冲剑,3号八门金锁,大拇指刚好覆盖这三个关键技能。被集火时秒按4号佛光普照回血,5号留着轻功位移。记住把控制技和爆发技分开放,避免连招时手忙脚乱按错,这个设置帮我拿过好几次华山论剑前三。
最后分享个冷知识:天龙其实能玩双修流。内功属性选火毒配合寒梅怒放,外功走玄攻击加强一阳指,虽然养成周期长但后期特别全面。最近帮战发现个狠人,带双属性珍兽+减抗宝石,切换属性专克对面主力,看得我们直呼内行。不过这种玩法很吃操作,新手建议还是先精通一套连招再说。
以上就是零域玖捌游戏网为你带来的"天龙八部天龙怎么放技能",更多有趣好玩的热门资讯攻略,请持续关注零域玖捌游戏网!









